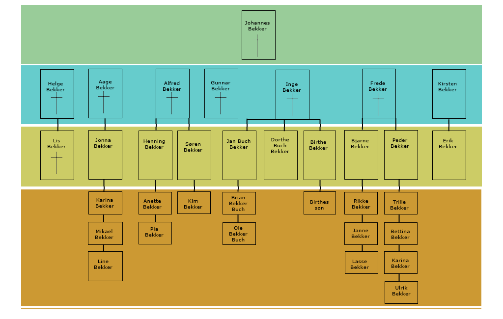
Slægtsnavnet Bekker stammer fra den lille ø Marken, nord for Holland. Det var Jeppe Backer, der i 1621 bragte navnet til Ophusum i Slesvig. Og Bjarne til Skårupøre i 1969.

Sonja og Else på første skoledag i Horne august 1950. »Flyt jer! Dér skal mor sidde..!« Hvis andre fra den tid har overlevet livet (!), så giv venligst en kommentar til bjarne@bekker.dk

Tristan da Cunha er en del af det britiske imperium. Den katolske præst beder Odin, Thor, Allah og Den Gamle om hjælp til det historiske kirkeskib fra Det høje Nord. Her er modellen, jeg lod bygge i Korsør - i Skårupøre - med udsigt til Langeland.

Var der søfolk fra Sydfyn og Øhavet ombord på »København«? Nu er det snart 100 år, siden verdens største skoleskib forsvandt sporløst i Atlanten. Véd du noget, så fortæl mig det - på bjarne@bekker.dk. To gange om året sejler den britiske flåde forsyninger ned til kolonien. Jeg har tilbudt den katolske præst klenodiet som kirkeskib - og solosang ved ophængningen ;-(

Med to nye hjerteklapper fra en ko i Australien og en gris i Costa Rica fik min kontrakt med Skaberen længere løbetid. Jeg byttede med det engelske lægehold, der efterfølgende skubbede en Micra Pacemaker op gennem højre arm og ned i bunden af hjertet. Om tilladelse til at filme operationerne til undervisningsbrug, mod at jeg fik en kopi af pacemakeren. I byttehandelen indgik også rettigheder til at udgive en bog om operationerne. Den blev på 92 sider. Link til netudgaven er på vej til inspiration - og måske beroligelse for andre med hjertesygdomme. Tak til OUH for livet 😉

Dengang, for 75 somre siden, blev denne flok samlet for første gang i Horne Skole. På samme tid startede Horne Land tilsvarende klassestørrelser i Bøjden og Bjerne skoler. Det var før, centralisering tog livet af initiativer, landsbyer og gamle Grundtvigs idealer om at tro, tænke og leve i fred og frihed...

INGEN ER SÅ TRYG I FARE som Guds lille børneskare…
Da fjernsynets bedste sangfugl, Katrine Muff, i aften leverede den smukkle salme, røg jeg på et splitsekund tilbage ad Memory Lane til Horne Skole i 1950, da vi i 1. klasse lærte både bibelshistorie og salmesang hos lærer Gunnar Helmig. En af min barndoms allerbedste lærere. Han kunne vride glemte lektier ud af hukommelsen med et fikst snuptag og samtidig dreje en hårtot af bag øret, så der blev adgang til ny viden. Her står Helmig til venstre sammen med en vikar. Det var førstelærer Sønnichsens datter fra grænselandet. Jeg tror, hun hed Margit. Jeg ved, at min skolekammerat Martin mente, hun havde Horne Lands flotteste yver. Martin var landmandssøn fra Taastebjerg og har altid haft god forstand på fordele og bagdele….
Jeg sidder på anden række med bind om armen. Det skyldtes krigstidens mangel på vitaminer; en ringorm, der nåede næsten armen rundt. Min far kendte Den kloge Mand« i Bjerne, der købte ormen for 25 øre. Der blev bundet en røde silkesnor gennem hullet i mønten, og så blev der penduleret over min arm. Jeg glemmer det aldrig….

»Ormen er væk i morgen tidlig«, lovede Den kloge Mand. Og sådan blev det. Også dengang var der mere mellem himmel og jord end så mange andre steder ;.-)

Bekkers Podcast

Beskrivelse

Anmeldelser

Der er endnu ikke nogle anmeldelser.

Vær den første til at anmelde “Bekkers Podcast”

Dette site anvender Akismet til at reducere spam. Læs om hvordan din kommentar bliver behandlet.